Hola amigos, mientras preparo una versión para PC del PistolTimer (estoy en ello en mis ratos libres, pero hay que atender al trabajo que hoy día tenerlo es más fortuna que te toque la lotería), os propongo que echéis un vistazo a esta magnífica aplicación gratuíta para PC del amigo Koos:
http://www.herrewijnen.eu/index.php?language=es&page=shootingdownloadY que la descarguéis aquí en español:
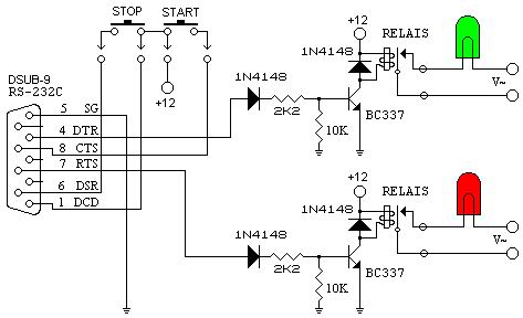
http://www.herrewijnen.eu/shooting/download_sptimer_es.phpAunque la aplicación sólo da las órdenes acústicas de ATENCION (no da las de FUEGO, ni las de ALTO en cada disparo de duelo), es una aplicación muy buena. Incluso si tenéis unos conocimientos básicos de electrónica es fácil hacerse un interface externo con diodos verdes y rojos para las órdenes (adjunto el esquema abajo).
Respecto a hacer un vídeo para youtube es una buena idea. A ver si termino la versión en inglés y la subo a Android Market para que todo el mundo pueda aprovecharla y hago un pequeño vídeo en los dos idiomas.
Y para los iphoneros... a ver si algún compañero es programador en iOS y hace alguna. Yo me niego a hacer nada porque Apple nos complica mucho la vida a los que somos desarrolladores "amateur".
Un saludo a todos.
